黄色影片

张卫东副教授在Cancer Letters (IF 6.49)上发表研究论文

发布时间:2018-11-01浏览次数:2210

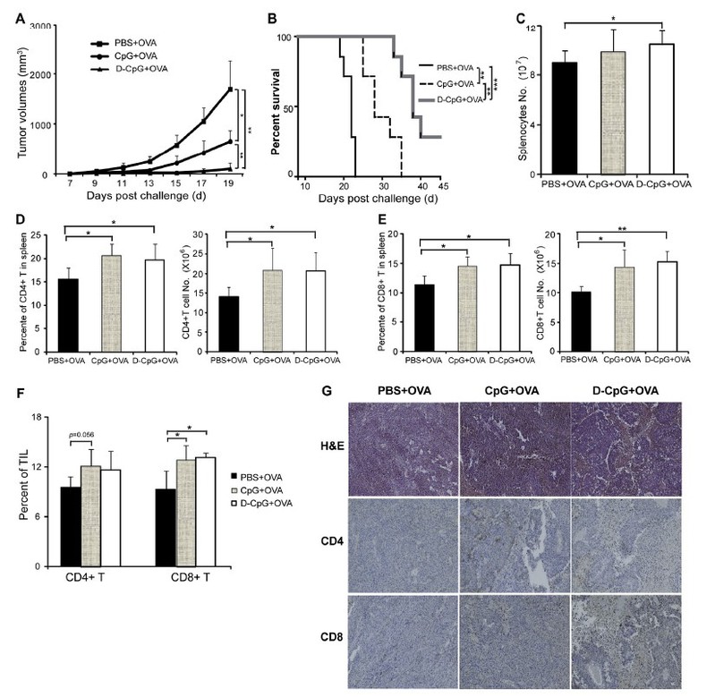
    张卫东副教授(通讯作者)和医学部赵李翔副教授(通讯作者)合作,在含糖抗癌疫苗增强细胞免疫抗肿瘤机制方法取得进展,研究结果发表在Cancer Letters。论文题目是 Carbohydrate-based adjuvants activate tumor-specific Th1 and CD8+ T-cell responses and reduce the immunosuppressive activity of MDSCs。研究发现在肿瘤的预防和治疗模型(肺转移)中,免疫佐剂经过糖的化学修饰改性后,不仅仅可以方便T细胞浸润肿瘤,提高了CD4+T细胞和CD8+T细胞产生γ-干扰素 (IFNγ) 和 肿瘤坏死因子(TNFα)。更为重要的是糖佐剂可以降低脾脏组织中髓源抑制性细胞的数量,在肿瘤微环境中减少MDSC免疫抑制活性。该研究结果为癌症疫苗的设计提供了一个非常有前景的方向。

文章链接://www.sciencedirect.com/science/article/pii/S030438351830627X